DVP Video_transfer

[Chinese]

1 Overview

The function of image transmission is mainly to compress and encode the original data collected by the dvp sensor through the jpeg encode module, and then send the data to the mobile phone by means of WiFi connection. The packet is parsed, and then the encoded video data stream is displayed in real time.

2 Code Path

demo path:./components/demos/media/video/video_transfer/video_transfer.c

3 Client command

The commands support by demo

Command

Param

Description

dvp set_cfg param1 param2 param3

param1:dev_id

the type of using dvp

param2:image resolution

the resolution output

param3:frame rate

the frame rate output

video_transfer param1 param2 [param3]

param1:connect method

wifi connecttion type

param2:ssid

ssid

param3:ssid_key

key

The macro configuration that the demo runs depends on:

NAME

Description

File

value

CONFIG_JPEG_ENCODE

support hw jpeg encode

middleware\soc\bk7256\bk7256.defconfig

y

CONFIG_CAMERA

suport use dvp camera

middleware\soc\bk7256\bk7256.defconfig

y

CONFIG_USE_APP_DEMO_VIDEO_TRANSSER

support video transfer

middleware\soc\bk7256\bk7256.defconfig

y

CONFIG_NET_WORK_VIDEO_TRANSFER

support wifi transfer

middleware\soc\bk7256\bk7256.defconfig

y

CONFIG_COMPONENTS_P2P

support p2p transfer

middleware\soc\bk7256\bk7256.defconfig

n

CONFIG_CAMERA_USE_I2C1

suport use I2C1

middleware\soc\bk7256\bk7256.defconfig

y

4 Presentation Introduction

The steps performed by the demo are as follows:

  1. Prepare the dvp camera, the connection method is shown in Figure 1:

    The camera used in position 1 in the figure is gc0328c, dev_id=3, and supports a resolution of 640*480

  1. When only the app image transmission command is executed, the operation is as follows:

  1. Send the following commands in sequence:

    dvp set_cfg 3 480 20

    video_transfer -a test 12345678

  2. Connect the mobile phone wifi to the route of the test name, the password is: 12345678

  3. After the connection is successful, open the image transmission app.

The camera used in position 2 in the above picture is hm1055, dev_id=6, and supports 1280*720 resolution

  1. If you use the hm1055 camera to start image transmission, send the following commands in sequence:

    dvp set_cfg 6 720 15

    video_transfer -a test 12345678

  2. The mobile phone wifi is connected to the route of the test name, the password is: 12345678

  3. After the connection is successful, open the app of the image transmission. The operation of the image transmission app is shown in Figures 2, 3 and 4.

sensor connect evb

Figure 1. sensor connect evb

wifi camera app

Figure 2. WiFi Camera app

app set

Figure 3. WiFi Camera app set

As shown in the figure above, when you want to perform image transmission, after connecting to the ssid set in the image upload command, position 1 will prompt 使用UDP广播指定的IP地址和端口, otherwise the image transmission will not take effect; After seeing prompt 1, click position 2 to enable image transmission. The effect of image transmission is shown in Figure 4.

app using

Figure 4. WiFi Camera effect drawing

5 Detailed configuration and its description

  1. Set dvp parameters: dvp set_cfg param1 param2 param3

  • param1:0-7, corresponding to the following types of dvp cameras, currently only 3 and 6 are supported.

    PAS6329_DEV 0

    OV_7670_DEV 1

    PAS6375_DEV 2

    GC0328C_DEV 3

    BF_2013_DEV 4

    GC0308C_DEV 5

    HM_1055_DEV 6

    GC_2145_DEV 7

param2:resoultion

GC0328C_DEV:480(640*480),240(320*240), 272(480*272)

HM_1055_DEV: 720(1280*720)

param3:frame rate

GC0328C_DEV:5、10、20、25

HM_1055_DEV:5、10、15、20

2、wifi connection type

1.video_transfer -a ssid key

  • The development board is used as an AP, and the mobile phone is connected to this AP, which is similar to the mobile phone connecting to other wifi devices.

2.video_transfer -s ssid key

  • Use the development board as a station to connect to the mobile phone. The mobile phone needs to open the wifi hotspot. At this time, the mobile phone is equivalent to a router.

3.video_transfer -p ssid key

  • Use the direct connection method of the mobile phone, similar to the AP, on the mobile phone: WLAN–>Advanced settings–>WLAN direct connection, after searching for the device of the board, click connect.

Note

Note: In the first method, the bandwidth of the board may be insufficient, and the displayed video is not clear enough; in the second method, the effect of image transmission is the best because the bandwidth of the mobile phone is very sufficient; the third method has not yet been implemented.

  1. Supports dynamic setting of resolution and frame rate, and does not support setting and replacing dvp devices

  • After exiting the video transmission, send the dvp set_cfg param1 param2 param3 command, param1 cannot be changed, but param2 and param3 can be modified.

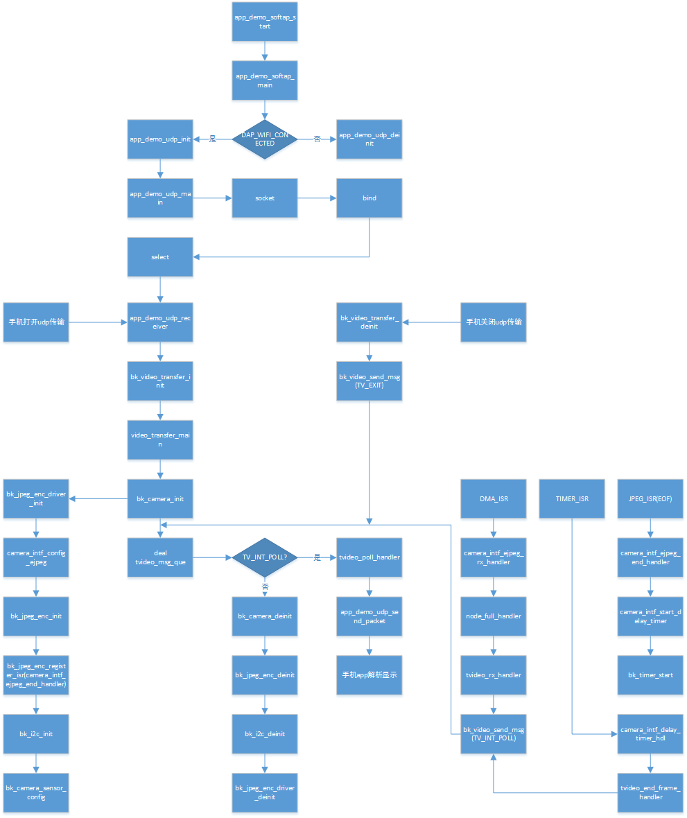
4、video transfer software process

video_transfer software process

Figure 5. video transfer function call

5、Calling between video transfer modules

video_transfer modules called

Figure 6. video transfer modules communicate