DVP Video_transfer

[English]

1 功能概述

图传的作用主要是将dvp sensor采集的原始数据,经jpeg encode模块压缩编码后,以WiFi连接的方式,将数据发送给手机,手机的图传应用(app)接收到数据后,会对数据包进行解析,然后实时显示编码之后的视频数据流。

2 代码路径

demo路径:./components/demos/media/video/video_transfer/video_transfer.c

3 cli命令简介

demo支持的命令如下表:

Command

Param

Description

dvp set_cfg param1 param2 param3

param1:dev_id

使用的dvp设备类型

param2:image resolution

dvp输出的分辨率

param3:frame rate

dvp输出的帧率

video_transfer param1 param2 [param3]

param1:connect method

芯片与手机的连接方式

param2:ssid

路由的名字

param3:ssid_key

连接的密钥

demo运行依赖的宏配置:

NAME

Description

File

value

CONFIG_JPEG_ENCODE

配置是否支持硬件编码

middleware\soc\bk7256\bk7256.defconfig

y

CONFIG_CAMERA

配置是否使用dvp camera

middleware\soc\bk7256\bk7256.defconfig

y

CONFIG_USE_APP_DEMO_VIDEO_TRANSSER

配置是否使用图传应用

middleware\soc\bk7256\bk7256.defconfig

y

CONFIG_NET_WORK_VIDEO_TRANSFER

配置是否支持网络图传

middleware\soc\bk7256\bk7256.defconfig

y

CONFIG_COMPONENTS_P2P

配置是否使用p2p传输

middleware\soc\bk7256\bk7256.defconfig

n

CONFIG_CAMERA_USE_I2C1

配置是否使用I2C1通信

middleware\soc\bk7256\bk7256.defconfig

y

4 演示介绍

demo执行的步骤如下:

1、准备好dvp摄像头,连接方式如图1所示:

图中位置1所用的摄像头是gc0328c, dev_id=3,支持640*480的分辨率

(一)、只执行app图传命令时,操作如下:

2、顺序发送下面命令:

dvp set_cfg 3 480 20

video_transfer -a test 12345678

3、手机wifi连接上test名字的路由, 密码为: 12345678

4、连接成功后打开图传的app即可。

上图中位置2用的摄像头是hm1055, dev_id=6, 支持1280*720的分辨率

1、如果用hm1055的摄像头开始图传,顺序发送下面命令:

dvp set_cfg 6 720 15

video_transfer -a test 12345678

2、手机wifi连接上test名字的路由, 密码为: 12345678

3、连接成功后打开图传的app即可,图传app操作如图2,3和4所示。

sensor connect evb

Figure 1. sensor connect evb

图传app

Figure 2. WiFi Camera app

app set

Figure 3. WiFi Camera app set

如上图所示,当要进行图传时,连接上图传命令中设置的ssid后,位置1会提示``使用UDP广播指定的IP地址和端口``,否则图传将不会生效; 看到提示1后,点击位置2,开启图传,图传效果如图4所示。

app using

Figure 4. WiFi Camera effect drawing

5 详细配置及其说明

1、设置dvp参数:dvp set_cfg param1 param2 param3

param1:0-7, 分别对应下面类型的dvp camera, 当前仅支持3和6.

PAS6329_DEV 0

OV_7670_DEV 1

PAS6375_DEV 2

GC0328C_DEV 3

BF_2013_DEV 4

GC0308C_DEV 5

HM_1055_DEV 6

GC_2145_DEV 7

param2:分辨率

GC0328C_DEV:480(640*480),240(320*240), 272(480*272)

HM_1055_DEV: 720(1280*720)

param3:帧率

GC0328C_DEV:5、10、20、25

HM_1055_DEV:5、10、15、20

2、设置wifi连接方式

1.video_transfer -a ssid key

  • 将开发板作为一个AP,手机去连接这个AP,做法与手机连接其他wifi设备类似。

2.video_transfer -s ssid key

  • 将开发板作为一个station,去连接手机,手机需要开启wifi热点,此时手机相当于一个路由器。

3.video_transfer -p ssid key

  • 采用手机直连的方式,与AP类似,做法是在手机上:WLAN–>高级设置–>WLAN直连,搜索到板子的设备后,点击连接。

备注

注意:第一种方式可能存在板子的带宽不够,显示的视频不够清晰;第二种方式,图传的效果最好,因为手机的带宽非常充足;第三种方式当前还未实现。

3、支持动态设置分辨率和帧率,不支持设置更换dvp设备

  • 在退出图传之后,发送dvp set_cfg param1 param2 param3命令,param1不能改动,param2和param3可以修改。

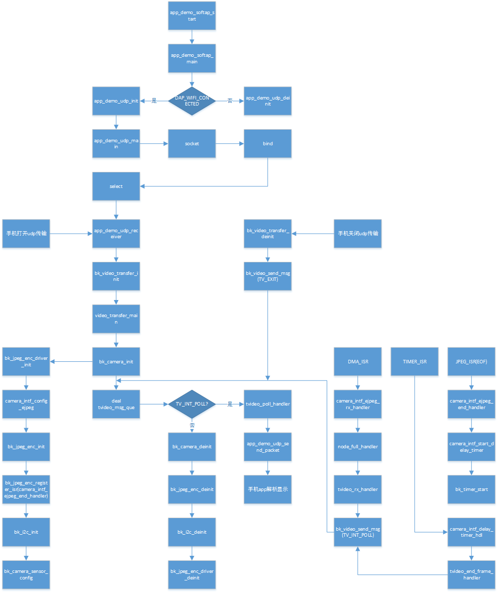
4、图传软件流程

video_transfer软件流程

Figure 5. video transfer function call

5、图传模块间调用

video_transfer模块调用

Figure 6. video transfer modules communicate