Doorbell_cs2_4M

[中文]

1. Introduction

This project is a demo of a USB camera door lock, supporting end-to-end (BK7258 device) to mobile app demonstrations. By default, it supports Shangyun for network transmission.

1.1 Specifications

  • Hardware configuration:
    • Core board, BK7258_QFN68_8X8_V1

    • Display adapter board, BK7258_LCD_interface_V3.0

    • SPEAKER small board, BK_Module_Speaker_V1.1

    • PSRAM 4M

  • Support, UVC
    • Reference peripherals, UVC MAX resolution of 864 * 480

  • Support, UAC

  • Support, TCP LAN image transmission

  • Support UDP LAN image transmission

  • Support, Shangyun, P2P image transfer

  • Support, LCD RGB/MCU I8080 display
    • Reference peripherals, ST7701SN, 480 * 854 RGB LCD

    • RGB565/RGB888

  • Support, hardware/software rotation
    • 0°, 90°, 180°, 270°

  • Support, onboard speaker

  • Support, MJPEG hardware decoding
    • YUV422

  • Support, MJPEG software decoding
    • YUV420

  • Support, H264 hardware decoding

  • Support, OSD display
    • ARGB888[PNG]

    • Custom Font

1.2 Path

<bk_avdk source code path>/projects/thirdparty/doorbell_cs2_4M

2. Framework diagram

Please refer to Framework diagram

3. Configuration

Please refer to Configuration

3.1 Differences

The difference between doorbell_cs2_4M and doorbell_cs2_8M is that the former does not support DVP cameras and does not support the on-board microphone.

The allocation of PSRAM with different sizes is shown in the following table. The config file needs to be modified, with the file path as follows:

thirdparty/doorbell_cs2_4M/config/bk7258/config

thirdparty/doorbell_cs2_4M/config/bk7258_cp1/config

thirdparty/doorbell_cs2_4M/config/bk7258_cp2/config

Below are the differences in CONFIG parameters between doorbell_cs2_8M and doorbell_cs2_4M:

project

doorbell_cs2_8M

doorbell_cs2_4M

CONFIG_PSRAM_MEM_SLAB_USER_SIZE

102400

0

CONFIG_PSRAM_MEM_SLAB_AUDIO_SIZE

102400

51200

CONFIG_PSRAM_MEM_SLAB_ENCODE_SIZE

1433600

946176

CONFIG_PSRAM_MEM_SLAB_DISPLAY_SIZE

5701632

2490368

CONFIG_MEDIA_PSRAM_SIZE_4M

N

Y

CONFIG_BUCK_ANALOG_DISABLE

N

Y

CONFIG_PSRAM_W955D8MKY_5J

N

Y

CONFIG_PSRAM_APS6408L_O

N

N

CONFIG_CPU0_SPE_RAM_SIZE

0X56000

0X5E000

CONFIG_CPU1_APP_RAM_SIZE

0X3F000

0X38000

CONFIG_CPU2_APP_RAM_SIZE

0XB000

0XA000

CONFIG_PSRAM_HEAP_BASE

0x60700000

0x60354000

CONFIG_PSRAM_HEAP_SIZE

0x80000

0x7D000

CONFIG_PSRAM_HEAP_CPU0_BASE_ADDER

0x60700000

0x60354000

CONFIG_H264_P_FRAME_CNT

5

3

The flow is as shown in the following diagram:

relationship diagram Overview

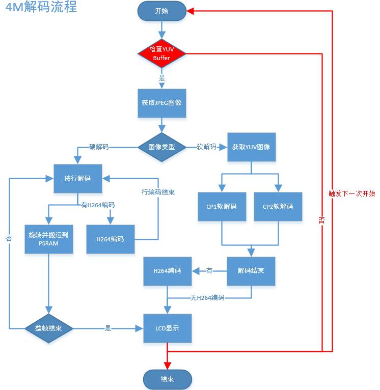
Figure 1. doorbell_cs2_4M decode process

relationship diagram Overview

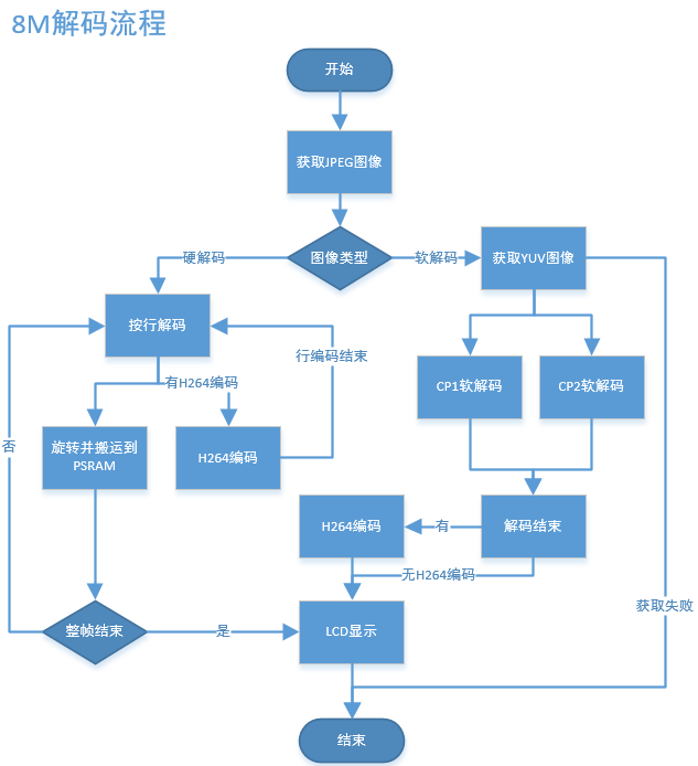
Figure 2. doorbell_cs2_8M decode process

The main differences in the process are as shown in the following table:

project

decode process

doorbell_cs2_4M

Firstly, attempt to obtain the YUV image, and continue with the decoding only after the allocation is successful.

The LCD display triggers the next image capture process immediately after completion.

doorbell_cs2_8M

Directly decode, and upon failure to obtain the YUV image, immediately release the JPEG and wait for the next frame of JPEG.

4. Demonstration explanation

Please visit APP Usage Document

Demo result: During runtime, UVC, LCD, and AUDIO will be activated. The LCD will display UVC and output JPEG (864X480) images that have been decoded and rotated 90 degrees before being displayed on the LCD (480X854), After decoding, the YUV is encoded with H264 and transmitted to the mobile phone for display via WIFI (864X480).

Hint

If you do not have cloud account permissions, you can use debug mode to set the local area network TCP image transmission method.

5. Code explanation

Please refer to Code explanation

6. Porting Instructions

For the media module, the biggest difference between the 4M and 8M configurations is the reduction in PSRAM size, which in turn reduces the number of internal buffer images, as shown in the following table:

project

YUV images

JPEG images

H264 images

doorbell_cs2_4M

3

4

4

doorbell_cs2_8M

5

4

8

To modify the project from 8M FLASH + 8M PSRAM to 4M FLASH + 4M PSRAM, follow the steps below:

Step 1:

Merge the platform code into the project.

Synchronize modifications according to the patch, with the patch commit title being “adapter for new 4+4 psram of W955D8MKY”,

There are a total of four commits, and the code directory and involved files are as shown in the following table:

Code directory

Related Files

middleware

driver/pwr_clk/Kconfig

soc/bk7258/hal/sys_pm_hal.c

soc/common/hal/include/psram_hal.h

soc/common/hal/psram_hal.c

tools/build_tools

part_table_tools/otherScript/special_project_deal.py

bk_idk/components/part_table

CMakeLists.txt

part_table.mk

The major modification points are as follows:

Code directory

Related Files

driver/pwr_clk/Kconfig

Add the BUCK_ANALOG_DISABLE macro control to disable the analog BUCK.

soc/bk7258/hal/sys_pm_hal.c

The actual code to configure and disable the analog BUCK

soc/common/hal/include/psram_hal.h

Add a new configuration mode and ID information for 4M PSRAM

soc/common/hal/psram_hal.c

Implement the initialization process for 4M PSRAM

CMakeLists.txt

part_table.mk

Introduce the doorbell_cs2_ab_4M project

Introduce the doorbell_cs2_ab_4M project compilation information

Step 2:

Synchronize the modifications according to the patch. The patch’s commit title is “PSRAM configuration for image transmission-related buffers when the size is 4M.”

There are three commits in total, and the code directory and involved files are as shown in the following table:

Code Directory

Involved Files

components

display_service/src/lcd_display_service.c

media_utils/src/psram_mem_slab.c

multimedia/comm/frame_buffer.c

multimedia/Kconfig

multimedia/pipeline/h264_encode_pipeline.c

multimedia/pipeline/h264_encode_pipeline.c

multimedia/pipeline/jpeg_get_pipeline.c

bk_idk/components/part_table

CMakeLists.txt

part_table.mk

projects

thirdparty/doorbell_cs2_4M/config/bk7258_cp1/config

thirdparty/doorbell_cs2_4M/config/bk7258_cp2/config

thirdparty/doorbell_cs2_4M/config/bk7258/config

thirdparty/doorbell_cs2_4M/config/bk7258/bk7258_partitions.csv

Key modification points are as shown in the following table:

Involved Files

Key modification points

display_service/src/lcd_display_service.c

Retrieve JPEG image immediately after the display is complete

media_utils/src/psram_mem_slab.c

Prevent circular search in the buffer

multimedia/comm/frame_buffer.c

Reduce the number of internal image buffers

multimedia/Kconfig

Enable the macro CONFIG_MEDIA_PSRAM_SIZE_4M

multimedia/pipeline/h264_encode_pipeline.c

multimedia/pipeline/h264_encode_pipeline.c

multimedia/pipeline/jpeg_get_pipeline.c

Modify the pipeline flow

Reduce the impact of YUV image resizing on the frame rate of the software decoding

CMakeLists.txt

part_table.mk

add doorbell_cs2_4M project

7. Q&A

Q: How to adjust the PSRAM memory allocation?

A:

The current memory allocation for the 4M project is:

Module

buffer size

macro in config

audio

51200

CONFIG_PSRAM_MEM_SLAB_AUDIO_SIZE

jpeg & h264

946176

CONFIG_PSRAM_MEM_SLAB_ENCODE_SIZE

yuv

2490368

CONFIG_PSRAM_MEM_SLAB_DISPLAY_SIZE

cp0 heap

0x7D000

CONFIG_PSRAM_HEAP_SIZE (bk7258)

cp1 heap

0x2F000

CONFIG_PSRAM_HEAP_SIZE (bk7258_cp1)

Reducible buffer:

  1. Audio module

The size of the buffer required by the audio module varies depending on the audio format. the audio is initialized only once when the module is powered on, and it is not released until the audio module is turned off.

You can print out the maximum buffer required by the audio and then modify the CONFIG_PSRAM_MEM_SLAB_AUDIO_SIZE macro. It is best to set it 4-8K larger than the maximum buffer to avoid exceptions when turning on and off repeatedly;

  1. JPEG & H.264 modules

The buffer sizes for the JPEG and H.264 modules can be adjusted as needed. The current configuration is for 4 JPEG frames and 4 H.264 frames, controlled by the CONFIG_JPEG_FRAME_SIZE and CONFIG_H264_FRAME_SIZE to set the image size;

The default size is 153600 for each JPEG and 65536 for each H.264; The required size is (153600 + 65536) * 4 = 0xD6000, plus the head of each frame;

The default buffer size is 0xE7000; by default, it reserves space for H.264 size configuration as 81920, so when the H.264 size is too small and the image cannot be transmitted, you can directly adjust the CONFIG_H264_FRAME_SIZE;

You can adjust the size of JPEG and H.264 according to actual requirements.

Note

If the subsequent environment becomes complex, it may result in JPEG files exceeding the set buffer size or the encoded H.264 being larger than the designated buffer, which could lead to issues with displaying images on the screen or transmitting images via image transmission.

  1. YUV module

The buffer for the YUV module generally does not change, and the set buffer size is (864 * 480 * 2) * 3 = 0x25F800, plus the header of each frame;

The default buffer size is 0x260000;

  1. HEAP size

The HEAP size for CP0 and CP1 will need to be adjusted as necessary.

Q: How to address memory issues with buffer fusion?

A:

The LCD_BLEND_MALLOC_SIZE must be larger than the size of the fusion icon. If the fusion icon is too large, it should be modified to use psram_malloc for allocation.

The LCD_BLEND_MALLOC_RGB_SIZE is used when blending small icons that need to be rotated. If the icon does not need to be rotated, it can be set to 0. However, if rotation is required, it should be set to the maximum buffer required for the rotated icon to avoid overflow.