USB Host Serial CH340

[English]

BK7258的 USB HOST 可以加载CH340的驱动。打开USB驱动后,连接识别到CH340设备,相关宏开关在CPU0的config中打开。

USB MSD的宏定义配置

CONFIG_USB=y 打开USB的总开关宏定义 使能USB的代码功能

CONFIG_USB_VBAT_CONTROL_GPIO_ID=0x1C 默认使用的GPIO是GPIO_28进行USB Vbus电的控制,用户根据自己的实际情况进行配置

CONFIG_CHERRY_USB=y 默认使用的CherryUSB的开源代码,用户可根据实际情况进行版本的更新

CONFIG_USB_HOST=y 主程序作为HOST 对接口连接的设备进行枚举

CONFIG_TASK_USB_PRIO=2 USB的处理程序的TASK优先级配置为2

CONFIG_USBH_SERIAL_CH340=y 打开Serial ch340驱动的编译,能够做到打开USB后自动识别 CH340串口

Serial ch340 主机驱动CLI测试示例

参考代码在cli_usb.c中,API的调用及示例请参考由CONFIG_USBH_SERIAL_CH340宏范围的code。 集合使用的demo,参考cli_simulate_uart_demo init/deinit操作。

注册回调函数,设备连接成功后上报回调函数cli示例:

输入命令: usbh_to_uart reg_cb 0 注册回调函数 usbh_to_uart unreg_cb 0 注销回调函数

cb init deinit

Serial CH340 Register callback

打开USB驱动对CH340 串口打开进行枚举:

输入命令: usbh_to_uart init 0

open USB for enumeration

USB HOST for enumeration

关闭CH340的驱动,先触发断开中断,然后再关闭USB驱动:

usbh_to_uart deinit 0

mount_udisk

USB HOST CH340 Driver Deinit

调用接口发送数据,log中显示发送成功后的回调函数。测试命令如下:

usbh_to_uart write 0 128 100

id:0 cnt:128 bytes timeout_ms:100ms

send data

Send Data

调用接口接收数据,接收到数据后,触发回调函数。测试命令如下:

usbh_to_uart read 0 32 1000

id:0 cnt:32 bytes timeout_ms:1000ms

receive data

Receive Data

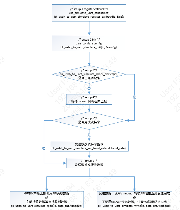
基本API 调用流程图

flow

Flow chart

注: 1.回调函数注册是一次性将tx、rx、connect、disconnect回调函数都注册。

2.初始化的配置,除了波特率后续都不能更改。

3.发送数据,timeout大于0时,表示将一致等待数据发送直到结束。timeout等于0时,将把数据拷贝到fifo中,再发送,注意返回值错误时可能fifo不足。

4.接收数据时,可通过rx回调函数通知后再读出数据。或使用timeout等待数据的接收。

5.2种方式检测是否连接成功,①connect回调函数上报,②check检测是否有设备连接。

6.关闭时,将先上报disconnect,在对USB驱动进行关闭。

USB HOST Serial CH340

更多详细开发可参考CherryUSB相关文档, https://github.com/cherry-embedded/CherryUSB/blob/master/README_zh.md