BK-RLK Multi-media demo

[English]

1 功能概述

该工程基于BK-RLK无线通信方案实现了单设备向多设备传输单向视频、双向音频及本地LCD显示功能,通过该工程可以查看如何借助BK- RLK无线通信方案实现设备发现、连接、业务数据传输和低功耗管理。

2 Demo 说明

BK-RLK multi-media demo 是基于多个支持BK-RLK设备之间构建的多媒体通信系统,分为Client端和Server端。 该多媒体通信系统主要简单演示了BK-RLK以下功能的使用:

  • Client和Server间连接通信指南

  • Client和Server间功耗使用指南

  • Client和Server间视频,语音传输指南

Client和Server间连接通信指南:

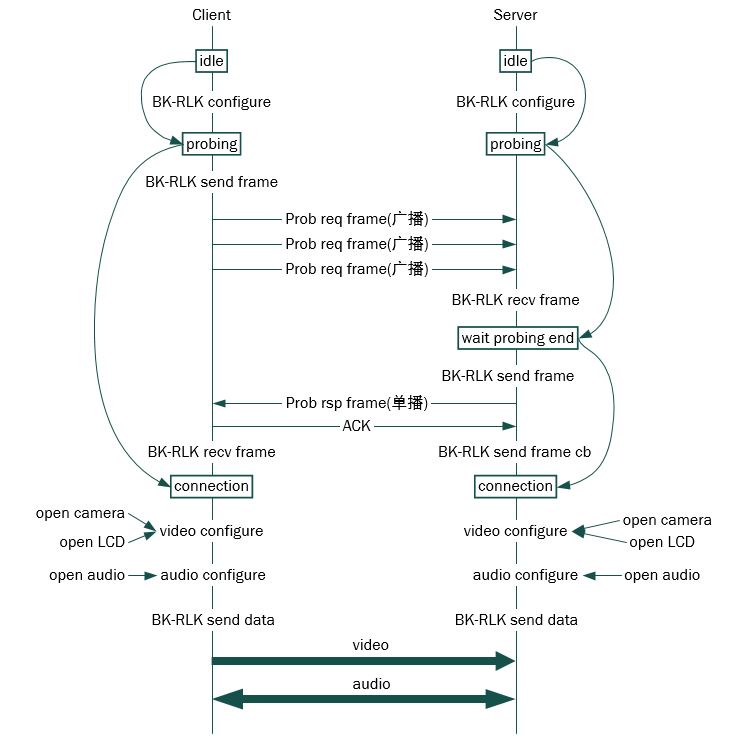
BK-RLK multi-media demo 通信系统为自动发现设备并连接配对进行图传的过程,自动发现设备并连接配对过程包含如下表所示的几种状态的转换,设备初始化过程中会默认配置连接状态到idle态,开始连接转换到probing状态,当连接完成连接状态才转换到connection状态。连接状态在connection状态时才能进行视频语音的通信。

status

Description

idle

设备初始化过程中,默认配置连接状态为idle态,Client端和Server端均使用

probing

设备初始化完成后,自动进入probing状态,Client端和Server端均使用

wait probing end

Server端在接收到Prob req 广播帧之后进入到wait probing end状态,仅Server 端使用

connection

当连接完成均进入到connection状态

Figure 1 描述了BK-RLK multi-media demo通信系统中Client端与server端连接通信全过程。如图所示,Client端与Server端均在初始化时将连接状态设置为idle态。接下来均会进行BK-RLK的配置(BK-RLK 具体使用配置请参阅Wi-Fi BK-RLK 使用指南),完成BK-RLK配置后,连接状态配置为probing状态。 Client端连接状态转到probing后,会调用BK-RLK数据发送接口连续发送Prop req 广播帧,直到在BK-RLK接收接口中收到Server端回复的Prob rsp单播帧后停止。Client端通过接收到的Prob rsp帧添加对端设备信息到BK-RLK配对维护链表中,并将连接状态转换到connection状态。然后,Client端开始图传和语音配置,打开摄像头,打开本地LCD,打开语音,开始调用BK-RLK发送接口开始与Server进行业务数据通信。 Server端连接状态转到probing后,会处于待机状态,直到通过BK-RLK接收接口接收到Client端发送的Prob req广播帧。Server端会跳转到wait probing end连接状态,并通过BK-RLK发送接口发送Prob rsp单播帧,收到ACK后将连接状态转到connection。后续开始配置图传和语音,与Client端进行业务数据通信。

注意:当Client端与Server端均处在connection连接状态时,当其中一端断开连接后,均会再次自动连接过程。

BK-RLK system connection

Figure 1. Client端与Server端连接通信流程图

Client和Server间功耗使用指南:

BK-RLK multi-media demo 通信系统中Client端可进入休眠状态,并且按周期维护一段工作时间,再进入休眠状态,涉及到的信息如下表所示:

设备所属

信息

解释

备注

Client 端

RLK_RTC_LOWPOWER _PS_INTERVAL

休眠周期,默认为2秒

这个值决定了设备休眠的时长,该值 设置越大,对应的功耗会越低,同时 对端唤醒延时可能会变大。

RLK_RTC_LOWPOWER _KEEPALIVE_TIME _INTERVAL

工作周期,默认为2毫秒

设备进入休眠后,需要周期监听是否 有业务发生。这个值决定了设备监听 时长,该值设置越小,对应的工作时 长就会越小,功耗越小,同时也可能 会对唤醒延时产生影响。

rlkc ps

串口命令,Client端输入 ,Client设备进入休眠模 式

非命令场景下也可直接调用API函数

Server 端

rlks wakeup_peer

串口命令,Server端输入 ,唤醒Client设备,保持 工作模式

非命令场景下也可直接调用API函数

功耗使用方式可分为Client端和Server端: Client端输入rlkc ps命令,该命令是否生效,有以下几种表现形式

  • 正在进行的音视频会立即停止

  • 使用电流检测工具可以看到电流峰值马上下降

说明:输入该命令后,client设备会以配置好的休眠/工作周期工作。此时业务均被停止。非cli场景下,可直接调用API函数rlk_client_ps_cmd_handler()。

Server端输入rlks wakeup_peer命令,唤醒成功后会返回打印信息:WAKEUP PEER SUCCESS。

说明:输入该命令后,收到成功打印信息之前,client设备仍然会以配置好的休眠/工作周期工作。业务未被恢复。收到成功打印信息之后,client电流恢复峰值,且业务重新工作。 输入命令,到成功唤醒对端之间存在延时。这里取决于当前的空口环境及配置的休眠周期和工作周期时长。 非cli场景下,可直接调用API函数rlk_server_wakeup_peer()

具体唤醒流程如下Figure 2 所示:

BK-RLK system ps

Figure 2. Client端与Server端ps流程图

开放环境下,使用同一套硬件的Wi-Fi场景与BK-RLK下的功耗对比如下表所示:

设备

条件

平均功耗

Wi-Fi

Dtim20

557uA

BK-RLK

RLK_RTC_LOWPOWER_PS_INTERVAL = 2s RLK_RTC_LOWPOWER_KEEPALIVE_TIME_INTERVAL = 2ms

320uA

Client和Server间视频,语音传输指南:

Client端和Server端配对成功后,自动进入到语音视频传输模式。

3 环境搭建

BK-RLK 多媒体通信系统分为Client端和Server端两部分,其环境搭建如Figure 3和Figure 4所述。 Figure 3 是一块作为Client端的BK7256样本设备,该设备添加一个usb摄像头,一块lcd显示屏和一个音频广播器。

BK-RLK Client

Figure 3. Client 端环境搭建

Figure 4是一块作为Server端的BK7256样本设备,该设备添加一块lcd显示屏和一个音频广播器。

BK-RLK Server

Figure 4. Server端环境搭建

4 代码路径

BK-RLK Multi-media 系统 demo 路径均在: ./projects/wifi

Client端demo路径:./projects/wifi/rlk_av_client

Server端demo路径:./projects/wifi/rlk_av_server

Client端编译命令:make bk7258 PROJECT=wifi/rlk_av_client

Server端编译命令:make bk7258 PROJECT=wifi/rlk_av_server

5 参考链接

API参考: 介绍了BK-RLK API接口

开发者指南: 介绍了BK-RLK使用指南

BK-RLK工程: 介绍了BK-RLK相关工程