DVP Video_transfer

[English]

1 功能概述

图传的作用主要是将dvp/uvc sensor采集的原始数据,经jpeg encode模块压缩编码后,以WiFi连接的方式,将数据发送给手机,手机的图传应用(app)接收到数据后,会对数据包进行解析,然后实时显示编码之后的视频数据流。

2 代码路径

demo路径:./components/demos/media/video/video_transfer/video_transfer.c

3 cli命令简介

demo支持的命令如下表:

Command

Param

Description

video_transfer param1 param2 param3

param4 param5 param6

param1:connect method

芯片与手机的连接方式

param2:ssid

路由的名字

param3:ssid_key

连接的密钥

param4:camera_type

摄像头类型和输出类型

param5:resolution

摄像头输出分辨率

param6:frame_rate

摄像头输出帧率

video_transfer start

param:NULL

开始图传

video_transfer stop

param:NULL

停止图传

demo运行依赖的宏配置:

NAME

Description

File

value

CONFIG_JPEG_ENCODE

配置是否支持硬件编码

middleware\soc\bk7256\bk7256.defconfig

y

CONFIG_CAMERA

配置是否使用dvp camera

middleware\soc\bk7256\bk7256.defconfig

y

CONFIG_USE_APP_DEMO_VIDEO_TRANSSER

配置是否使用图传应用

middleware\soc\bk7256\bk7256.defconfig

y

CONFIG_NET_WORK_VIDEO_TRANSFER

配置是否支持网络图传

middleware\soc\bk7256\bk7256.defconfig

y

CONFIG_COMPONENTS_P2P

配置是否使用p2p传输

middleware\soc\bk7256\bk7256.defconfig

n

CONFIG_CAMERA_USE_I2C1

配置是否使用I2C1通信

middleware\soc\bk7256\bk7256.defconfig

y

4 演示介绍

demo执行的步骤如下:

1、准备好dvp摄像头,连接方式如图1所示:

图中位置1所用的摄像头是gc0328c(20-pin), 支持输出的分辨率有很多类型,例如640X480, 480X272, 320X480等,另外图中位置2也是dvp摄像头的接口(24-pin)

2、顺序发送下面命令:(分辨率和帧率可以省略,默认640X480和20)

video_transfer -a test 12345678

如果测试dvp摄像头的图传: video_transfer -a test 12345678 dvp_jpg 640X480 25

如果测试dvp摄像头h264的图传: video_transfer -a test 12345678 dvp_h264 640X480 20 (需要dvp支持h264格式的压缩数据输出,app支持h264数据解码)

如果测试uvc摄像头的图传: video_transfer -a test 12345678 uvc_jpg 640X480 20

如果测试uvc摄像头h264的图传: video_transfer -a test 12345678 uvc_h264 640X480 20 (需要uvc支持h264格式的压缩数据输出,app支持h264数据解码)

3、手机wifi连接上test名字的路由, 密码为: 12345678

4、连接成功后打开图传的app即可,图2为app示意图,app操作如图3-6所示。

以下流程以板子作为softap为例,介绍apk的使用,在手机连接到板子使能的ap后:

5.图3为app的主界面

其中,选择1可以看到图4

  • 1:设置菜单;

  • 2:更新apk和回退apk菜单;

6.图4为设置界面菜单

其中:

  • 1:为设置界面如图5所示;

  • 2:为返回主界面按钮;

7.图5为真正的设置界面

其中,设置说明如下,设置完成后返回图3主界面

  • 1:设置解决方案,当前支持video_transfer和doorbell,此处选择video_transfer;

  • 2:设置数据传输模式,当前仅支持UDP,默认选择UDP;

  • 3:设置对端的ip地址,ap模式下默认为``192.168.0.1``不用修改,sta模式下设置为对端的ip地址;

  • 4:设置摄像头类型,当前支持DVP和UVC,根据自己使用摄像头类型进行设置;

  • 5:设置摄像头的输出分辨率;

  • 6:设置LCD输出的分辨率,根据自己使用的LCD屏幕分辨率进行设置;

5.图6为功能使能设置界面

其中,功能使能说明如下所示:

  • 1:开关视频图传;

  • 2:开关语音;

  • 3:拍照开关,当前暂不支持;

  • 4:开关LCD屏幕显示;

备注

在图4中设置对端IP地址,当板子为softap时,默认为``192.168.0.1``,当板子作为staion时,手机和板子连接同一个ap,填入的IP地址可以通过命令``ip``获得。 另外该app还支持手机图传功能,即命令``video_transfer -a|s ssid key``,但是必须将图4步骤1设置为``video_transfer``模式。 apk的下载地址如下:http://dl.bekencorp.com/apk/RealtimeVideo.apk

sensor connect evb

Figure 1. sensor connect evb

RealtimeVideo_app

Figure 2. doorbell apk

RealtimeVideo_app_screen

Figure 3. RealtimeVideo_app Main screen

RealtimeVideo_app_set_menu

Figure 4. RealtimeVideo_app Set menu

RealtimeVideo_app_set

Figure 5. RealtimeVideo_app set

RealtimeVideo_function_set

Figure 6. RealtimeVideo_function set

5 详细配置及其说明

1、设置参数:video_transfer -s|a ssid [key] [camera_type] [ppi] [fps]

上述参数[]包括的可以省略,camera_type默认是dvp摄像头,且输出的是JPEG数据;ppi默认是640X480;fps默认是25帧

-s|a: 设备作为station或softap.

ssid: station或softap的名字.

key: station或softap的连接密码,可选填

camera_type: 参考 media_camera_type_t
  • “dvp_jpg”表示:使用dvp摄像头,且输出的是JPEG数据;

  • “dvp_h264”表示:使用dvp摄像头,且输出的是H264数据,当前BK7256系列芯片不支持

  • “uvc_jpg”表示:使用uvc摄像头,且输出的是JPEG数据;

  • “uvc_h264”表示:使用uvc摄像头,且输出的是H264数据;

ppi:分辨率,表示摄像头期望输出的分辨率,参考:media_ppi_t.

GC0328C: 640X480, 480X272, 480X320

HM_1055: 1280X720

GC2145: 1280X720, 800X600, 640X480

fps:帧率,表示摄像头期望输出的帧率,参考:sensor_fps_t

GC0328C:5、10、20、25

HM_1055:5、10、15、20

GC2145: 10、15、20、25

2、设置wifi连接方式

1.video_transfer -a ssid key

  • 将开发板作为一个AP,手机去连接这个AP,做法与手机连接其他wifi设备类似。

2.video_transfer -s ssid key

  • 将开发板作为一个station,去连接手机,手机需要开启wifi热点,此时手机相当于一个路由器。

3.video_transfer -p ssid key

  • 采用手机直连的方式,与AP类似,做法是在手机上:WLAN–>高级设置–>WLAN直连,搜索到板子的设备后,点击连接。

备注

注意:第一种方式可能存在板子的带宽不够,显示的视频不够清晰;第二种方式,图传的效果最好,因为手机的带宽非常充足;第三种方式当前还未实现。

3、支持动态设置分辨率和帧率,不支持设置更换dvp设备

  • 在退出图传之后,发送video_transfer -s|a ssid [key] [camera_type] [ppi] [fps]命令,只有camera_type,ppi和fps可以修改。

4、可测试的方案
  • dvp图传:video_transfer -a name_test 12345678

  • dvp图传:video_transfer -s name_station key dvp_jpg 640X480 25

  • uvc图传:video_transfer -s name_station key uvc_jpg 800X480 20

  • uvc图传:video_transfer -s name_station key uvc_h264 800X480 20

  • 支持关闭图传后,再次发送上面的进行摄像头参数的重设,包括摄像头类型、输出分辨率、和帧率。

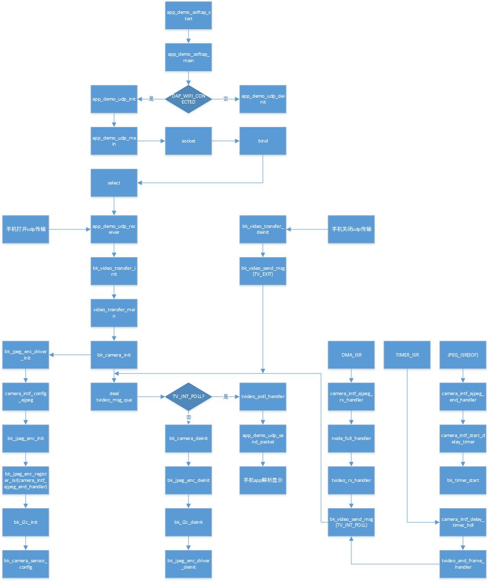
5、图传软件流程

video_transfer软件流程

Figure 7. video transfer function call

6、图传模块间调用

video_transfer模块调用

Figure 8. video transfer modules communicate